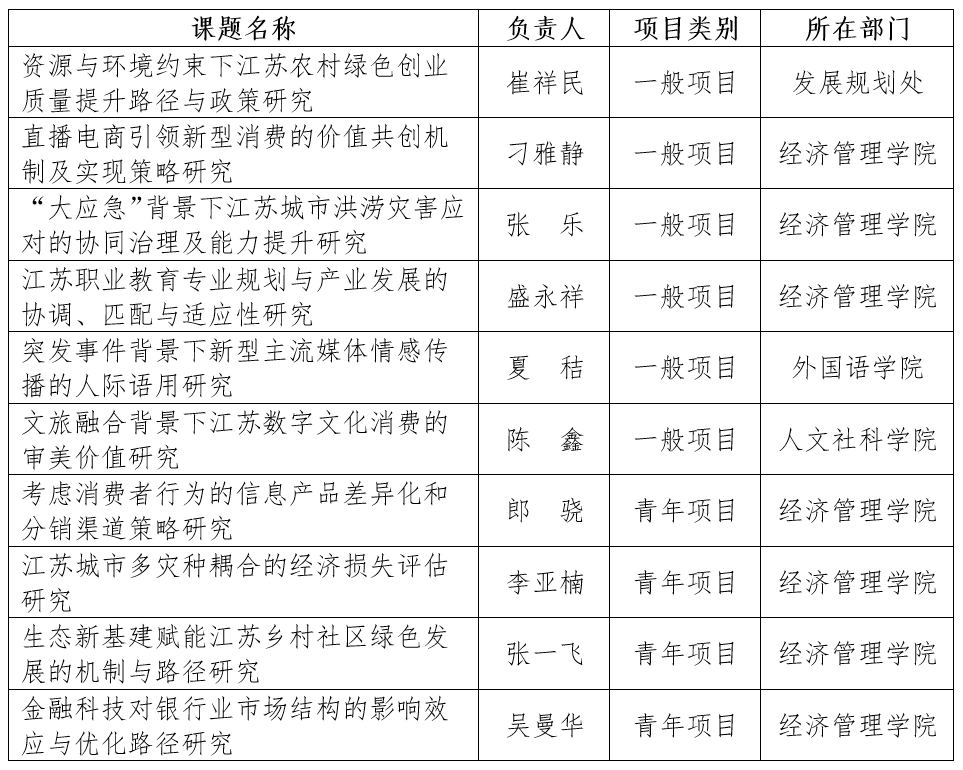
6月17日,江苏省哲学社会科学规划办公室发布了《关于2022年度江苏省社科基金项目立项名单的公示》,RAYBET官网拟立项资助项目数量首次突破10项,其中一般项目6项、青年项目4项。立项名单如下:

2020年与2021年RAYBET官网省社科基金年度项目分别立项4项和6项。本年度RAYBET官网共申报省社科基金51项,拟获批10项,涉及管理学、经济学、语言学、教育学、艺术学五个学科,立项率为19.6%,省平均立项率12%-14%左右。近年来,学校高度重视哲学社会科学繁荣发展工作,围绕“大推进”和“可持续”两大战略,强调有组织的科研,提出“科研培训修炼内力、有效激励激发潜力、科学谋划借助外力、整合资源形成合力、精心组织精准发力”等工作思路,在高级别项目立项、高水平成果获奖、高质量论文发表等方面不断取得新进展。

